EN 百年生科 内网 新内网

检测到您当前使用浏览器版本过于老旧,会导致无法正常浏览网站;请您使用电脑里的其他浏览器如:360、QQ、搜狗浏览器的极速模式浏览,或者使用谷歌、火狐等浏览器。

下载Firefox

Advanced Science | 苗成林课题组揭示小鼠海马位置细胞表征漂移的单放电野演化规则

日期: 2025-12-11

海马体是负责空间记忆和导航的关键脑区,其中位置细胞(Place Cells)的活动对于构建环境的认知地图至关重要。然而,即便在熟悉的环境中,海马位置细胞的编码也并非一成不变,而是表现出显著的动态特征,即“表征漂移”(Representational Drift)现象。这种随时间推移的动态变化如何在允许新信息整合的同时维持长期记忆的稳定性,是神经科学领域长期关注的谜题。

2025年11月28日,js33333金沙线路检测、IDG麦戈文脑科学研究所、北大-清华生命科学联合中心、北京脑科学与类脑研究所苗成林研究员团队在 Advanced Science 上发表了题为“Single-Field Evolution Rule Governs the Dynamics of Representational Drift in Mouse Hippocampal Dorsal CA1 Region”的研究论文。该研究通过长期追踪小鼠海马背侧CA1脑区的大规模神经元活动,发现了一种支配放电野(Place Fields)长时程演化的“单放电野演化规则”(Single-Field Evolution Rule, SFER),并通过动力学模拟揭示了如何从单放电野水平的规则中涌现出群体水平的表征漂移动力学。

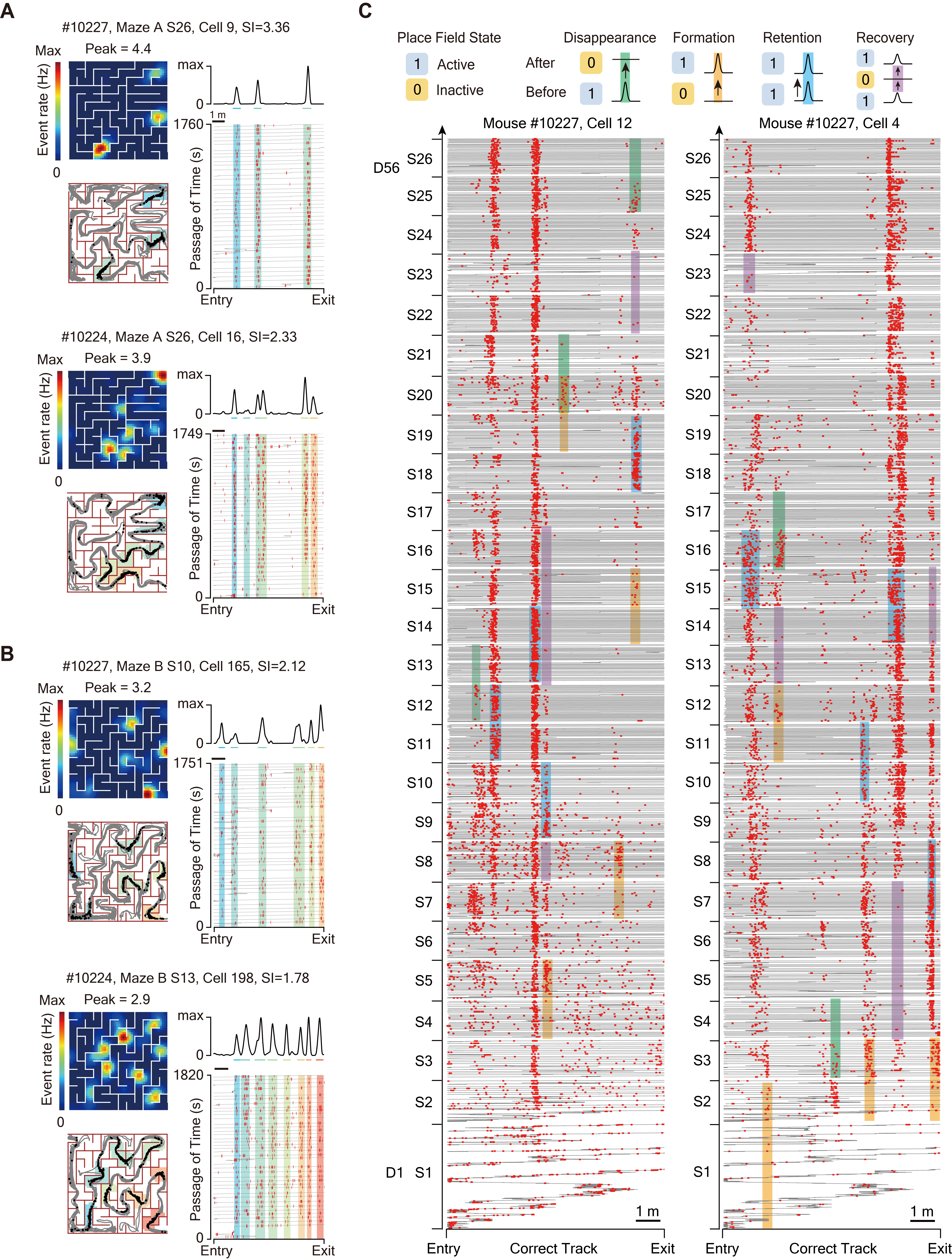
图 1. 迷宫导航范式和动物行为

为了定量刻画海马表征的长期演化过程,该研究设计了复杂的迷宫导航任务(Maze Navigation Paradigm, MNP),并利用单光子钙成像技术对小鼠海马背侧CA1区的神经元进行了长达56天的连续追踪。在行为上,动物可以很快地掌握迷宫导航任务,在迷宫训练的第三天,动物学习表现的衡量指标,例如选择点的正确率、完成时间、运动速度等,都可以达到学习进度的70%以上。同时,研究获得了数千个放电野数据,这些放电野经历了复杂的演化轨迹,并可用三种基本事件加以刻画:形成(Formation)、消失(Disappearance)和保留(Retention)。

2. 迷宫中的位置细胞和长时程演化

经典统计分析揭示了单放电野的活动状态具有显著的历史依赖性,这种历史依赖性规律受放电野的首次生成时间决定,而与环境的新颖程度、动物的决策行为以及空间位置均无关。研究团队利用循环神经网络和隐马尔可夫模型等序列学习模型进一步提出了更具一般性的“单放电野演化规则”(SFER),即一个放电野在随后的阶段继续保持活跃的概率(Pt 受当前阶段的活动状态决定:活跃(active)状态递增地迭代Pt ,而静默(inactive)状态递减地迭代之。

既然SFER本身是环境新颖程度无关的,那么海马群体编码为何会表现出随探索时间增加而逐渐稳定的“新颖程度”依赖性?为了回答这一问题,本研究构建了由SFER定义的随机离散动力系统进行模拟。结果显示,SFER基于当前放电野活动递归递增、递减Pt 的机制会产生稳定性分化的两个不动点,其作为吸引子的特性导致了“双重命运动力学”(Dual-Fate Dynamics):放电野在逐渐迭代中分化为“超稳定”和“极易漂移”两类群体。随着时间推移,不稳定放电野的逐渐淘汰和稳定放电野的积累,使得群体水平的表征在宏观上自然涌现出了随时间稳定的趋势。

图 3. 一般性单一放电野的演化规则

此外,在对比了包含行为学指标、时间及放电野属性等多种因素的十种模型后,基于SFER的模型在预测放电野长时程演化方面表现最佳。该研究还进一步扩展了该框架,通过引入放电野分配机制和逐日波动因素,成功解释了同一神经元内不同“同源放电野”(Sibling Fields)之间存在的协同演化现象。

总结来说,该研究提出了一个简洁、高效且具有生物学合理性的计算框架。它不仅阐明了海马位置细胞在单放电野水平的演化规律,更建立了从单细胞活动依赖的可塑性到网络群体水平漂移宏观动力学之间的衍生关系,为理解大脑如何在动态神经活动中维持记忆稳定性提供了新的视角。

js33333金沙线路检测苗成林研究员为该论文的通讯作者,js33333金沙线路检测博士生陈聪和已毕业本科生姚舒扬为该论文的共同第一作者,实验室成员程思慧、田嘉怡、李昂、颜煜森、张翔、刘元婧、王语萌对该论文做出了重要贡献。该研究得到了国家重点研发计划、js33333金沙线路检测膜生物学国家重点实验室、启东产业创新基金、临港实验室及北京市杰出青年科学基金的资助。

原文链接: https://advanced.onlinelibrary.wiley.com/doi/epdf/10.1002/advs.202509532